Fudo Bridge
Fudo Bridge
不動大橋
Kawarahata, Gunma, Japan
348 feet high / 106 meters high
509 foot span / 155 meter span
2010
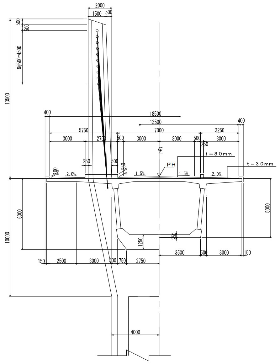
Fudo Bridge is one of 3 high bridges that cross over the deep waters of the Yamba reservoir from the damming of the Agatsuma River. Fudo Bridge is claimed to be the world’s first prestressed concrete composite truss extradosed bridge. The 6 meter deep Warren truss is supported by towers 13 meters above deck. The two main spans of 155 meters are supported on piers as tall as 81 meters.
Further east is the even higher Yamba extradosed bridge. You can bungy jump from the Yamba Bridge.
Bungy Japan also offers bungy jumping from other high bridges in Japan including Ryujin, Itsukimura, Sarugakyo, Sudokeikoku Fuji, Kaiun and Suwakaio Minakami Bridges.
http://www.bungyjapan.com/?lang=en
Fudo Bridge satellite image.
Fudo Bridge location map.

























